在高速公路上將近70%的交通意外都是因為沒有與前方車輛保持安全的行車間距。其中駕駛者不正確的判斷是發生高速公路交通意外的主要原因。
為了確保行車安全,這幾年每個國家都在研究防止碰撞的技術。研究指出,在危險的情況下如果可以給駕駛者多半秒的反應時間,便可以減少約45%的碰撞意外。所以許多先進車輛都裝備測量與警示的系統,以確保駕駛者行車安全,而此系統被稱為進階安全駕駛輔助系統(Advanced Driver Assistance Systems, ADAS),其對於車輛的行車安全將會越來越重要。本文針對車輛安全間距警示系統商品化進行研究及可行性分析。
依車輛總重/速度/天候/路面坡度檢視安全間距
圖1為車輛行車安全間距警示系統的架構圖,使用雷射發射及接受器來測量與前方車輛或障礙物的間距並且將此資料送入計算單元,輸入的資料包括車輛總重、車速、氣候條件及路面斜度,上述資料將設計採自動偵測方式輸入系統中。計算單元可以依據車輛速度,車輛總重,天候條件,路面坡度等資訊計算出車輛行車的安全間距。然後計算單元會比較行車安全間距(Ds)是否足夠,若行車安全間距不足,則將警示駕駛者以確保行車安全。
![]() |
| 圖1 車輛行車安全間距警示系統架構圖 |
以HT46R24計算安全條件
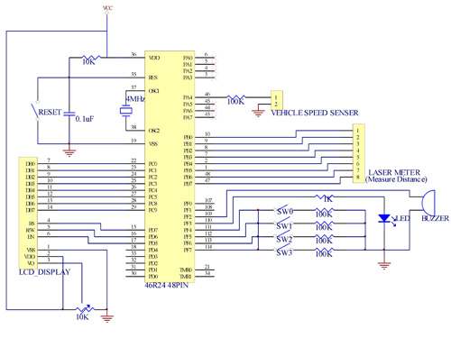
圖2為行車安全間距警示系統的系統電路架構圖。本系統所使用的微控制器為HT46R24作為計算核心單元。其中Port C及Port D控制液晶顯示器模組(Liquid Crystal Display Modules)顯示資訊,包括與前車距離,安全間距,和其他的行車條件與設定資訊等。PA4用以接收車輛的車速脈波。以Port B控制及讀取與前車的間距資料阜。Port F則用來驅動蜂鳴器、LED及輸入資料設定鈕,使用者可由按鈕開關輸入其他的行車條件與設定資訊等,LED及蜂鳴器主要在車輛沒有保持安全間距時,以燈光警示及聲音警示提醒駕駛者須保持安全間距以確保行車安全。
![]() |
| 圖2 行車安全間距警示系統電路架構 |
行車預警時間/車速/反應時間成正比
圖3為行車安全間距警示系統的計算法則流程圖。系統的警示法則包括讀取車輛行車時的行車狀況,如車型、天氣、駕駛者年齡性別、及車速等行車狀況;計算出車輛行車安全間距(Ds),及偵測與前方車輛或障礙物的距離(D);如果D大於Ds,就表示有保持足夠的行車安全間距,顯示安全;如果D小於Ds,就表示沒有保持足夠的行車安全間距,便發出警告來提醒駕駛者。
![]() |
| 圖3 行車安全間距警示系統之計算法則流程圖 |
如果駕駛者沒有保持行車的安全間距,系統便會發出警告提醒駕駛者,而本系統的警告法則,在危險的情況下(D小於Ds/Ds等於D1/t1大於t2大於0),可依程度不同分三個等級:
| 當駕駛者行車時的撞擊時間小於t1,大於t2時,但dD/dt大於零(與前車距離增加中)。 |
| 當駕駛者行車時的撞擊時間小於t1,大於t2時,但dD/dt小於或等於零(與前車距離不變或減少中)。 |
| 當駕駛者行車時的撞擊時間小於t2時。 |
圖3可以看出本系統的詳細的流程,包括警示法則的流程。一開始為系統的初始化,包含LCD顯示的初始化,再將車型、天氣狀況、駕駛者年齡,性別讀取入系統,由讀取到的行車狀況、其他參數及車速,計算出安全間距Ds。測量與前方車輛的間距D後,比較安全間距Ds與D,接著為警示法則的部分,一開始先判斷D是否大於Ds,如果是,則代表安全,如果不是,則代表行車安全間距不足,接著判斷與前車是否還在靠近中,如沒有即表示與前車距離增加中,就出示第一級警告,如果還在靠近便開始判斷撞擊時間是否小於t1,大於t2,如果是則發出第二級警告,如果小於t2,則給予第三級警告。其中t1大於t2大於0,第一預警時間為t1、第二預警時間為t2。
模擬及說明特定車型的安全煞車距離與反應時間
車輛煞車制動距離公式:

反應滑動時間(Reaction Time)為0.80~1.11秒,並把這兩個反應滑動時間所對應的行車安全間距計算出來,1.11秒所對應的行車安全間距為D1,0.80所對應的行車安全間距為D2。D1、D2兩種行車安全間距下,D1、D2所對應的行車預警時間為第一預警時間t1、第二預警時間t2。圖4為兩種不同滑動反應時間所對應的行車預警時間與車速的關係圖,由圖可以看出當反應時間越長,所需要的行車預警時間也越長,而當車速越快,需要的行車預警時間也需要越長。
![]() |
| 圖4 行車速度與預警時間t1及t2關係圖 |
反應滑動時間與安全間距也成正比
圖5為車輛行車安全距離與車速的關係曲線圖,其中有包括由表1中的模擬條件下,模擬出來的煞車制動距離(Db)加上反應滑動時間t1所對應的反應滑動距離(Dt1),所產生的行車安全間距D1;以及由表1中的模擬條件下,模擬出來的煞車制動距離(Db)加上反應滑動時間t2所對應的反應滑動距離(Dt2),所產生的行車安全間距D2。如果行車安全間距比D1還要大的時候,就表示行車的狀況在安全區,如果行車安全間距比D2還要小的時候,就表示行車的狀況在危險區,如果在D1與D2之間,就表示行車狀況在本系統的警告範圍內。從此圖可以清楚的看出來,反應滑動時間越長,行車安全間距也會增加,車輛行車安全間距會隨著速度成正比增加。
![]() |
| 圖5 行車速度與安全間距關係圖 |
| 表1 實驗設定參數 | |
| 速度(V) | 100(公里/時)=1000/36(公尺/秒) |
| 距離 | 剎車距離 |
| 重量 | Mitsubishi Freeca 2.0(1495公斤)+一人重量(60公斤)=1735公斤 |
| 重力加速度 | 9.81(每秒平方公尺) |
| Cae | (ρ×Af×Cd)/2=(1.18×2.562×0.45)/2=0.680公斤/公尺 |
| ρ | 空氣密度=1.18每立方公斤 |
| Af | 路線投影區(高×寬×0.8=1.83×1.750×0.8=2.562平方公尺) |
| Cd | 空氣阻力係數(0.45) |
| ηb | 制動效能(100%) |
| μ | 摩擦係數(0.56) |
| fr | 滾動係數(0.015) |
| Grade θs | 0° |
| 反應滑動時間 | 0.8~1.11秒 |
安全間距量測/警示系統未來車必備
安全及自動化將是未來車輛設計的最重要趨勢,相信在汽車上安全間距量測和警示系統會成為基本的安全配備,雖然目前汽車上都還未裝設本系統。本系統不只可提供駕駛者行車危險警示,還可以預防交通意外發生。甚至在不同的情況下,仍可以有最好的安全間距警告及在必要時提供控制,車輛行車安全間距警示系統提醒駕駛者保持最佳的行車安全間距,亦是一個主動車輛行車安全防禦系統。 本文針對車輛行車安全間距警示系統提出架構圖及系統的設計構想。雖然還沒有完成系統硬體商品化,但可以預知在未來行車安全間距警示系統是必要且可行的。希望在未來一年可以研發出實用的硬體,並且為駕駛者研發出安全的駕駛輔助系統。
(本文作者就讀明志科技大學機電工程研究所)




