![]() |
![]() |
物聯網世代電源管理需求增 LLC數位電源控制與時俱進
電源工程師在開發產品時,為達效率標準,往往須花費很多的時間去尋找節能元件及思考各種方法來改變線路,以求達到國際規範。
然而,在控制模式及IC本身的節能效果未變的情況下,想要達成目標是困難的。
本文分析新式的控制方式,以淺顯的說明其動作原理和成效,以期在使用新IC或在IC設計時,創造更有效率的控制方式。
改善LLC半橋轉換器滿足國際電源規範
欲達到國際規範的標準,需要新型態的電路及控制方式,方能解決愈來愈嚴格的規範。以半導體供應商恩智浦(NXP)為例,該公司針對個人電腦(Desktop and all-in-one PCs)、液晶電視(LCD TV)、筆記型電腦(Notebook)和印表機(Printer) 的電源,進行控制模式的創新以輕易達到國際標準。
此一關鍵是改變傳統市售的LLC半橋轉換器(圖1)的控制IC,如NXP的TEA 1716、意法半導體(ST)的L6599和安森美(ON)的NCP1910的控制方式,另外導入新式的遲滯(Hysteretic)控制法,或稱為Bang Bang控制,其好處是反應速度快,且經由內建數位控制器處理,改良成多段式的Cycle by cycle控制,即使搭配功率因數修正器(Power Factor Correction, PFC)及輸出同步整流器(Sync. rectifier)運作時,其待機功率能小於75mW,對於節能的成效是有目共睹的。
![]() |
| 圖1 LLC半橋電路簡圖 |
以NXP的IC TEA1716為例,列出其控制波形(圖2)。其控制方式是運用IC的第19腳CFMIN產生一個三角波的週期電壓,在每個三角波的波谷交錯之處產生如圖2的時點A(高端電晶體QH閘極GATEHS的關斷點)和時點B(低端電晶體閘極GATELS的關斷點),藉此定出在此狀態下半橋操作頻率為三角波頻率的一半。
![]() |
| 圖2 TEA1716控制波形圖 |
GATELS及GATEHS導通點,如圖中的時點C和D所示,A點與C點及B點與D點之間的時區稱為「死區」(Dead Time),即高端和低端電晶體都不導通交錯的時間(Non-overlap time)。
在這兩段時間是用來做電晶體開關的零電壓切換(Zero-Votage Switching, ZVS),如圖3,在A點時QH關斷則QH的內部電容CH開始以一半的共振電流(1/2 Ip)被充電,而QL的內部電容CL以一半的共振電流被放電,HB點的電壓,即QL的電壓會由高電壓Vboost漸漸降低到近0,即圖2中的C點,此時IC會驅動GATELS轉高電位,而QL的導通階段正是零電壓,在此導通階段的開關耗損(Switching Loss)是零。
![]() |
| 圖3 時點A到C的電路狀態 |
相反的,如圖4,在B點時,QL關斷,則QL的內部電容CL開始以一半的共振電流被充電,而QH的內部電流CH以一半的共振電流被放電,HB點的電壓會由近0的電壓,逐漸上升到最高電壓Vboost,即圖2中的D點,此時IC會驅動GATEHS轉高電壓位,而對QL來說,此為零電壓導通,其開關損耗亦是零。
![]() |
| 圖4 時點B到D的電路狀態 |
此種調適性無交錯時間(Adaptive non-overlap function)的功能,自動定出適合的開關轉導通的時間,比更早期IC如ST的L6598引用固定式無交錯時間(Fixed non-overlap time)的方式更好,因為固定時間則缺乏彈性,必須考慮操作在不同的負載狀況導致振盪頻率改變時,做很多不同零件的選用和電路上的調整。
針對輸出電壓以改變半橋振盪頻率
就電壓調整來說,LLC半橋轉換器主要是針對輸出的狀態來改變半橋的振盪頻率,如圖5所示,即若負載電流ILOAD降低,則輸出電壓VOUT增高,而光耦合器PH的電流增加,則SNSFB腳的電壓降低,振盪頻率會循著IC內部的VSNSFB對頻率Frequency控制曲線增加。
![]() |
| 圖5 TEA1716的電壓調整 |
LLC半橋電路的頻率對輸出VOUT比輸入VIN的電壓增益的曲線,如圖6所示。在LLC半橋電路的工作點VOUT/VIN會設計在圖6的ZVS半面,則控制電路會降低電壓增益M值,使輸出電壓下降,以補足負載電流ILOAD降低後所增高的輸出電壓,達到正確的輸出電壓值。
![]() |
| 圖6 LLC半橋電路的頻率對輸出VOUT比輸入VIN的電壓增益曲線圖 |
當頻率有些微變化時,則輸出功率會有顯著的變化,亦即頻率控制在迴路上具有高增益的特性。為了在輕載具有高效率,大部分的轉換器都會設計在輸出功率的最低準位時進入跳頻模式(Burst Mode),在此控制模式中進入跳頻模式的準位是由SNSFB腳的電壓來決定,這表示確定頻率才能決定進入跳頻模式的點。
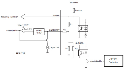
在實際的應用中,由於LLC轉換器的共振電容和電感的誤差在不同的機器上難以一致,以導致於每台量產品的LLC半橋電路的頻率對輸出VOUT比輸入VIN的電壓增益的曲線會有些微不同,使SNSFB腳電壓和輕載電流量的反應不一致,因此進入跳頻模式的功率點在不同的機器上會有誤差,常須額外在次級加上電流偵測器(Current Detector)和光耦合器,以控制進入跳頻模式的輸出負載點,如圖7所示。
![]() |
| 圖7 進入跳頻模式的控制電路 |
逐週期式LLC半橋控制方式
以NXP旗下TEA19161為例,該產品採用逐週期式(Cycle by cycle control)的控制方式,此法俗稱Bang-Bang control,它的好處是具有控制迴路的恆定增益及較快的動態響應和與和輸出功率直接相關的跳頻模式。換言之,TEA19161並非以傳統的調整頻率方式來控制輸出功率,而是由初級側的共振電容電壓來決定輸出的功率,其原理可由下式幫助瞭解:
![]() |
……公式(1)
此一公式中,Vboost為LLC轉換器的輸入電壓,I boost為輸入電流,ΔVcr為共振電容的電壓變量,Cr為共振電容的容值,fsw為振盪頻率。如圖8,顯示出輸入的功率和儲存在共振電容Cr能量之間的線性和交替的關係。
![]() |
| 圖8 LLC轉換器的能量傳遞圖 |
當GATEHS高態,GATELS低態時,初級側的電流流過變壓器經共振電容Cr,如實線所示,則有一半能量由輸入端傳到輸出端,而另一半儲存在共振電容Cr,即在共振電容Cr上的電壓增加量。
而當GATEHS低態,GATELS高態時,之前所儲存在共振電容Cr的能量釋放到輸出,而電容電壓下降,其電流路徑如圖8的虛線所示。由此可以看出輸出功率和共振電容的電壓具有線性的關係。
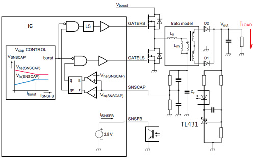
雖然此法用初級的電容電壓做為主要的調控參數,但此應用電路主要的元件值,如共振電感、共振電容和初級側的電晶體都可維持和傳統以頻率調控的控制模式的LLC轉換器一樣,而次級側TL431的調節電路也維持不變,這對於案件的延續性,以及開發過程和技術的傳承性是一大優點。對於輸出電源的調節迴路部份,顯示於圖9的TEA19161控制方塊圖(圖9),圖10為其波形示意圖。
![]() |
| 圖9 TEA19161控制方塊圖 |
![]() |
| 圖10 TEA19161波形示意圖 |
當Cr的分壓電容於分壓後所得到SENSCAP腳的電壓VSNSCAP超出控制器所定的電容電壓高準位Vhs(snscap)時,GATEHS轉為低態,其高端的MOSFET關斷,如圖所示的t1時間點,過了一小段延時,則GATELS變為高態,低端的MOSFET導通,由於共振電流的緣故,共振電容上的電壓剛開始時增加,而後降低。
而當VSNSCAP的電壓掉落到電容電壓的低準位Vls(SNCSCAP)時,則GATELS轉為低態,低端的MOSFET關斷,如圖10所示的t2時間點。過了一小段延時,則GATEHS變為高態,高端的MOSFET導通,圖10顯示出其切換頻率的決定是導源於上述的切換狀態。此種控制方式,即可調節功率又可以調節頻率,較以往的調控頻率得到輸出電壓的方式,可更精準的對高低負載控制及待機電源功率小於75mW的目標做改善。
高低電容電壓準位Vhs(SNSCAP)、Vls(SNCSCAP)決定了傳遞輸出功率的多寡,而初級側的光耦合器電流值是由次級的TL431決定的,此電流決定了Vhs(SNSCAP)和Vls(SNCSCAP)的大小。
如圖10的中間所示,負載電流Iload由低轉高時,顯示了電路的暫態響應行為,若輸出負載增加,則ISNSFB降低,Vhs(SNSCAP)增高,Vls(SNCSCAP)降低,如式(1)所示,因輸出功率增高,則輸入功率要加大,且共振電容電壓ΔVCr要加大來調節功率準位。欲把無載待機電源最小化,則控制電路會持續的把ISNSFB調回85uA。
系統是由ΔVcr的電壓來控制輸出功率,當系統調節正常的狀態下有些微的Vcr變化,相對的在輸出Vout定壓的狀況下會有些微的輸出電流的變化,其關係如下:
![]() |
……公式(2)
整理後
![]() |
……公式(3)
上述公式中,Iout為輸出電流,Vout為輸出電壓,Cr為共振電容值,fsw為振盪頻率,ΔVcr為共振電容的電壓變量,Vboost為輸入電壓。
在電路啟動之前,輸出電壓為零,共振電容有小量的電壓變量ΔVcr增加,對應大量的輸出電流增加,故啟動時ΔVcr分壓電壓ΔVsnscap會慢慢的由最小值增加到調制值,如量測結果所示,系統會在較高頻率啟動,GATELS的電阻值可用以設定啟動的ΔVsnscap值。圖11(a)為240W/12V的電源單體在交流90V輸入而滿載GATELS的電阻值=180Kohm的量測波形圖,圖11(b)為同狀態下GATELS的電阻值=240Kohm的量測波形圖。
![]() |
| 圖11(a) GATELS的電阻值=180Kohm的量測波形圖 |
![]() |
| 圖11(b) GATELS的電阻值=240Kohm的量測波形圖 |
運用數位控制確保電源效率最佳化
運用數位控制確保電源效率最佳化
在操作模式的規劃方面,由於逐週期式的控制方法具有輸出負載與共振電容電壓對應的優點,適度的用數位控制技巧來控制週期的連續性,可造就不同的操作模式,以因應電源在每一段功率和負載狀況下,其效率都保持在最佳化。在TEA19161中,其操作模式共分跳頻模式(Burst Mode)、低功率模式(Low Power Mode)和高功率模式(High Power Mode)三種,它不同於傳統的跳頻模式(Burst Mode)和一般模式(Normal Mode)的二段式架構。如圖12所示TEA19161的共振電容的分壓Vsnscap和輸出功率Pout的對照圖。
![]() |
| 圖12 共振電容的分壓Vsnscap和輸出功率 Pout的對照圖 |
在不同功率模式之下,Vsnscap的上界Vhs(SNSCAP)和下界Vls(SNCSCAP)都不一樣。當輸出功率Pout在最高點,則Vls(SNCSCAP)為最低值,而Vhs(SNSCAP)為最高值,其變化狀況如公式(2)所示,重複如下:
![]() |
共振電容分壓最大變化量ΔVsnscap=Vhs(SNSCAP)–Vls(SNCSCAP)對應到最大輸出功率。
當負載降低,則ΔVsnscap降低,輸出功率亦降低,則輸出電壓被調控,此模式稱為高功率模式(High Power Mode)。
當輸出功率低於轉換準位Pt(lp),系統進入低功率模式(Low Power Mode)。IC的SNSSET腳可設定低功率模式的進入點,由高功率模式轉低功率模式的波形如圖13所示。
![]() |
| 圖13 由高功率模式轉低功率模式的波形圖 |
由圖13可發現,在低功率模式下,其波形構成是由振幅加大的三個半週(3 half cycle),加上無電壓的保持週期(Hold period)藉以減少變壓器的磁化損和電晶體開關的切換損失。
低功率模式開始時,其輸出功率對應ΔVsnscap變化,直到功率持續降低,ΔVsnscap最小值不再繼續變小而成為定值。若功率繼續減少,到達低功率週期, 即tlp=1/flp(min)=43μs,則控制IC進入跳頻模式,如圖14所示。
![]() |
| 圖14 跳頻模式(Burst Mode)圖 |
如圖中1/Tburst可由連接IC的SNSOUT接腳的外部元件RSNSOUT設定,可改為200Hz、400Hz、800Hz或1600Hz。針對NXP的IC TEA1916和前版TEA1716的運作結果如表3。
![]() |
節省開發時間/流程 數位電源躍居新主流
在節能和安全規範越來越嚴格的趨勢之下,電源控制IC處理電源的狀態和功能越來越細緻,傳統的類比控制晶片應用在電源供應器上已逐漸不敷使用,要IC內建數位控制的方式才能解決問題。
以往數位電源只運用在高階或伺服機的電源上,然而本文所敘述的晶片是以新式的控制模式,把數位電源延伸到個人電腦方面的消費性產品,最重要的是此數位電源又不需要電源系統廠的軟體人員撰寫程式,只要類比硬體工程師用傳統的開發方式即可量產,節省了開發時間和流程。
目前LLC半橋架構只用兩顆電晶體,因此輸出功率侷限在500W以下,若電晶體的技術及控制模式能繼續改良,半橋架構可望達到750W,可接近小型伺服機的電源需求,造就更大的商機並取代部分需要軟體工程師寫程式的數位電源。





















