達到有效控制對設計人員來說並不容易,因為三相馬達電子需要在電流分流間,取得來自高電壓共模訊號的隔離式類比訊號回授。除此之外,高動態隔離電壓必須在寬廣的環境溫度範圍內維持一致。
要在眾多應用中達到精密的三相感應AC馬達控制,解決方法就是利用電流感測電路以及隔離式類比數位轉換器(ADC)功能,例如隔離式調變器。此ADC功能可在AC馬達控制應用的電流分流電阻之間,針對切換式功率逆變器的高電壓訊號提供擷取機制。本文將探討在達到精密AC馬達控制時所衍生的相關問題,並說明為何隔離式類比回授是良好的應用選擇。
三相感應AC馬達
高效能伺服馬達的主要特性在於能順暢地從轉動到失速、完全控制失速時的扭力,以及迅速的加速與減速。高效能馬達驅動系統通常會使用三相AC馬達(圖1)。這些機器會取代DC馬達的首選地位,因為具有低慣性、高輸出功率對重量比、堅固結構,以及良好的高轉速效能。

可利用向量控制原理(亦稱為磁場導向控制),來控管這些AC馬達。絕大多數現代化高效能驅動器都以數位方式達到閉迴路電流控制的目的。在此系統中,可達到的閉迴路頻寬需視運算密集的向量控制演算法執行率,以及相關向量旋轉的即時運作而定。此運算負擔需要數位訊號處理器(DSP)來實作sinc數位濾波器以及嵌入式馬達及向量控制機制。DSP的運算能力可達到快速的週期時間以及閉迴路電流控制頻寬。
這些機器的完整電流控制機制也需要脈寬調變(PWM)高電壓產生機制,以及高解析度ADC來測量馬達電流。順暢的控制扭力歸零速度,以及轉子位置回授的維持對於現代化向量控制器來說不可或缺。本文將說明針對三相AC馬達實作高效能ADC時背後的基本原理,就是將16位元隔離式類比數位調變器及整合式DSP控制器結合強大的DSP核心及靈活的數位sinc濾波器生成。
隔離策略
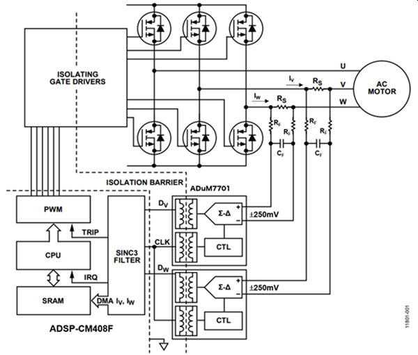
高效能三相AC馬達需要順暢地從轉動到失速、完全控制失速時的扭力,以及迅速的加速與減速。馬達速度能以感測器測量,扭力則透過相位電流測量,會直接控制隔離式閘極驅動器(圖2)。

圖2中的感測電阻RS會擷取馬達的繞組電流,16位元轉換會採用這些訊號來動態測量馬達的扭力。霍爾效應感測器則會擷取馬達的位置,此系統會隨著時間同時擷取扭力與位置。
要供電給三相馬達控制系統前,要瞭解一個重大的參考電壓問題。電源板上有逆變器級且控制板上有處理器時,隔離會是關鍵難題。這兩個板件的接地參考有所不同,因此需要隔離產品來保護裝置以及使用者,以免受到潛在破壞與傷害。
三相AC馬達共模閘極驅動器電壓可高達600V以上,而IGBT逆變器的脈寬調變切換頻率大於20kHz,上升時間則為每奈秒25V。這些電壓與上升時間特性都需要隔離裝置來保護惡劣環境中的敏感電路。馬達電流的感測相當重要且僅可對系統造成最低干擾。針對三相馬達選用的感測器是極小型的感測電阻RS,隔離式系統亦可提升馬達控制系統的雜訊耐受度。
隔離式系統可因應兩大設計疑慮:極高的橋接共模電壓以及馬達電流(IU、IV、IW)的擷取。廠商如亞德諾半導體(ADI)的ADuM7701三角積分隔離式±250mV輸入調變器可將來自二次側的數位訊號提供到一次側(圖3)。

工作溫度介於-40°C至125°C,在隔離屏障間具有每毫秒10kV的高共模暫態耐受能力。此調變器隔離側電力介於4.5至5.5V,而ADSP-CM408F DSP晶片能以3.3V工作。此系統可克服將電流分流電阻間出現的類比切換式功率逆變器高電壓共模訊號隔離的難題。
要判定圖3中的IV與IW分流電阻值,需視指定的電壓、電流與電源應用需求而定。小電阻可將功率耗散降至最低,但可能無法運用ADuM7701的完整輸入範圍。更高數值的電阻可運用完整的ADC輸入範圍效能,因此能達到最大的訊噪比(SNR)效能。選定的最終值其實是在準確度與低功率耗散之間折衷的結果。
ADuM7701調變器指定的最大輸入電壓為±250mV。RS必須低VMOD_PEAK/ICC_PEAK,以符合這些限制。以圖3為例,若功率級的峰值電流額定值為8.5 A,最大分流電阻則為29.4mΩ。
三角積分調變器的運作
此調變器的前端為二階調變器,具有-0.2V至+0.8V的輸入共模範圍。二階三角積分調變器電路含有兩個類比積分(積分器)級搭配兩個類比三角(減法器)級。此組合的輸出會跟參考電壓(如接地)進行比對,以產生1位元數位輸出的時脈(圖4)。

產生的1位元串流時脈會傳送到數位/降頻器濾波器,也會回饋到數位類比轉換器,然後再到類比減法器級。為了達到最佳的ADC整體效能,訊號會結合ADSP-CM408F以產生sinc濾波器,將調變器的訊號轉換成可完整運作的16位元字組。調變器的1位元代碼具有立即性,因此可提供即時的超限狀態。完整系統可轉換電阻感測的馬達電橋臂電流,以提供適當的馬達扭力資訊。
數位濾波器
此調變器的輸出連接到數位濾波器的一次、二次與時脈輸出。一次訊號路徑會接續到sinc/降頻濾波器模組。二次訊號路徑有超限比較器,可快速偵測系統故障情況。
調變器的頻率(5MHz至21MHz)(fM),以及降頻率(D)會決定sinc濾波器的效能。sinc濾波器的階層(O)比調變器更高一階。因此,若有ADuM7701,sinc濾波器則為第三階。透過以下公式可計算濾波器的頻率響應。
圖5的頻率響應指出,即便頻率是降頻頻率(fM/D)數倍的情況下也有歸零情況。

馬達控制需及時量測
高效能的三相AC馬達需要順暢地從轉動到失速、完全控制失速時的扭力,以及迅速的加速與減速。要達到此馬達控制任務,就需要即時測量馬達的扭力、位置及故障情況。設計人員的難題在於,要瞭解AC馬達的精細要求、選擇隔離策略、選擇適當的三角積分負竟,並實作sinc數位濾波器。而使用隔離式調變器與混合式訊號控制處理器,可協助設計人員可打造良好的馬達控制系統,適用於水泵、鍋爐泵、研磨機與壓縮機。
(本文作者任職於Digi-Key)