與傳統USB標準相比,USB Type-C介面以更高的功率水準和更高的速度提供電源和數據交換。如表1所示,USB Type-C系統的優勢之一是能提供較大的電能給連接裝置。相比之下,傳統USB的最大供電電壓及電流被局限在傳統協議的5V/1.5A,因此僅能提供7.5W,而USB Type-C能夠提供高達5V/3A,最大15W的功率。另外USB Type-C可配合充電協議USB Power Delivery 3.0,依照負載的需求使其輸出電壓提升為12V、20V。若單純使用在電能傳輸上,最大輸出電流與瓦數的規定可配合大功率裝置的需求提升至5A及100W。由於輸出功率的提升,因此在許多行動裝置應用中例如手機,可以實現「快充」的技術,節省裝置的充電時間。

「快充」的主要原理是在合理範圍內提高手機充電功率,為電池迅速補充大部分的電量。因為功率與電壓和電流大小呈正相關,因此藉由提高連結硬體介面的電壓及電流可以達到提升充電功率的效果。目前USB-C支援的USB Power Delivery 3.0充電協議,允許電壓和電流最高可達20V/5A。此外,新的USB-PD 3.0協議還支援可編程電源(PPS),可以對輸出電壓和電流進行微調,甚至允許電壓低於5V,以供給其他低電壓裝置的需求。
返馳式轉換器遍及USB電源供應器應用
由於USB Type-C的發表,傳統電源供應器有了進一步的發展。常規的USB電源供應器僅提供固定的輸出電壓和相對較低的功率水準。但是,具有全新的USB Type-C硬體介面標準及充電協議USB Power Delivery 3.0的電源供應器,可支援各種範圍的輸出電壓和更高的功率水準。如圖1所示,搭配USB Power Delivery 3.0的電源供應器可為手機、平板電腦或筆記本電腦提供5V-19V DC輸出電壓。

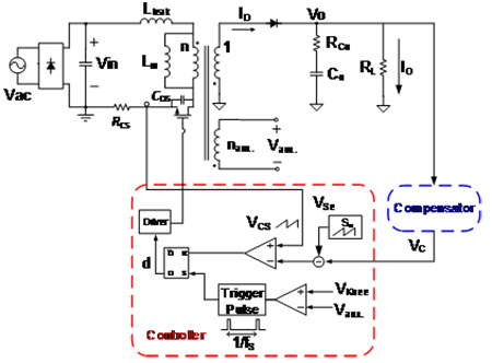
現今市場上小於100W的USB電源供應器應用中,返馳式轉換器(Flyback Converter)因其低成本,架構簡單且具有隔離特性,被廣泛採用在該應用中。例如,手機,筆記本電腦和其他便攜式設備提供低於100W的電源供應器。圖2為USB-PD應用中電源供應器簡化電路圖。如圖所示,交流電源透過全橋二極管整流器、輸入電容器和返馳式轉換器為負載電阻器RL提供穩定的直流輸出電壓VO。其中Lm是變壓器的激磁電感,ID為流過二極管的電流,輸出電容器則是透過等效串聯電阻RCo串聯電容Co表示。由於返馳式轉換器是隔離式轉換器,因此通常需要利用光耦合器和二次側補償器來調節輸出電壓。而在輸出電壓的控制上,微控制器單元(MCU)透過USB Type-C硬體介面與連接裝置進行通訊,為不同的裝置提供可編程的參考電壓。在控制器選擇上,為了實現高效率的直/交流的電能轉換,各家控制器廠商針對該電路拓撲,提供許多不同的控制策略晶片,以下介紹三種常見的控制策略。

準諧振控制 降低開關切換損耗
準諧振控制(Quasi-resonant control, QRC)利用變壓器中激磁電感器Lm、漏電感Lleak與功率半導體開關中雜散電容器CDS三者所產生的諧振特性,使得功率半導體開關在截止時的跨電壓VDS減少,藉此降低半導體開關在下個切換動作時的切換損耗,提高返馳轉換器的效率。
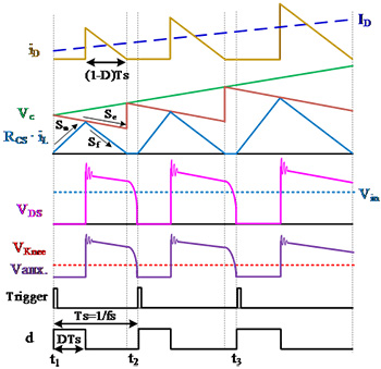
圖3和圖4分別為QR控制的返馳式轉換器的簡化電路圖,和QR控制的返馳式轉換器時域波形圖。當激磁電感器電流達到零時,通過諧振特性將能量從功率半導體中的雜散電容器轉移到漏電感和激磁電感,使功率半導體開關的跨電壓向下振盪。當跨電壓向下振盪到最小值時,導通功率半導體開關,進行下一個週期的切換動作,即可有效降低開關的切換損耗。在實際應用中,功率半導體開關上的跨電壓可以很容易藉由變壓器輔助繞組的電壓Vaux被感測。
如圖3所示,當輔助繞組的電壓低於控制器內的訊號電壓VKnee時,意味著實際功率半導體開關上跨壓已達到最低點,此時控制器會給予觸發訊號(Trigger Pulse)至開關驅動器(Driver),並導通功率半導體開關以實現準諧振控制。而在輸出電壓穩壓的控制上,準諧振控制利用回授補償電路(Compensator)所提供的控制電壓訊號Vc,控制激磁電感器的峰值充電電流,藉此控制變壓器二次側的平均電流,以達到輸出穩壓的效果。

然而,在準諧振控制中,為了執行該切換模式,其控制器會使開關頻率在負載電流較小時增加,造成功率半導體開關的切換損失增加,使轉換器在輕負載時的效率降低。另外,如圖4所示,準諧振控制使轉換器操作在邊界傳導模式(Boundary Conduction Mode),因此電路元件電流的峰值和有效值會隨著負載電流的增加而急劇增加。換句話說,在相同的額定功率下,準諧振控制的傳導損耗要比在連續導通模式(CCM)下運作的其他控制方法更大,且在功率元件的挑選上,元件的額定電流要求也更加嚴苛。

一次側調節控制降低成本/供耗
一次側調節控制(Primary Side Regulation, PSR)是另一種返馳式轉換器中常使用的控制技術。與其他控制相比,PSR控制的返馳轉換器無需透過光耦合器進行回授控制,因此具有低成本和低待機功耗的優勢。由於返馳式轉換器是隔離式轉換器,因此一般需要利用光耦合器和二次側補償器來回授並調節輸出電壓。但在待機狀態下,光耦合器電路會造成不少的功率損耗,使得輕負載的效率降低。因此若無光耦合器,整體電源供應器在待機時具有較佳的效率表現。
圖5和圖6顯示了具有PSR控制的返馳式轉換器的簡化電路圖及其時域波形。因輔助繞組電壓Vaux在二側繞組導通期間與輸出電壓VO成正比。因此透過一個取樣保持電路(Sample&Hold)來感測輔助繞組上的電壓,可間接檢測並調節輸出電壓。然而,在實際應用中,輔助繞組的電壓不只包括輸出電壓訊號,還有二次側輸出整流二極管的順向導通電壓VF和二次側繞組等效電阻Rseq所引起的電壓降。因此,PSR控制在輸出電壓調節的精準度和負載瞬態響應速度方面的表現會略差於其他的控制方法。


變頻尖峰電流控制 依負載調整開關切換頻率
變頻峰值電流模式(Variable Frequency Peak Current Mode Control, VFPCM)控制是一種較適用於高功率電源供應器的控制方法,特別是在USB-PD應用中。此控制方法會根據負載狀況調整其功率半導體開關的切換頻率,在重負載情形下,控制器會保持較高的開關切換頻率,以減少功率半導體開關的紋波電流及其傳導損耗。相反地,當負載減小時,控制器會降低其開關頻率,以減少功率半導體開關的切換損耗,提高轉換器輕負載效率,因此在不同負載情形下皆可使轉換器獲得較高的電能轉換效率。因其變頻控制的特性,該控制法也常被稱為降頻率控制(Frequency Foldback Control/Frequency Modulation Control/Frequency Reduction Control)。
圖7為具VFPCM控制的返馳式轉換器簡化電路圖。在VFPCM控制中,回授控制電壓VC與電流感測電組器RCS所感測到的電流訊號VCS以及斜率補償訊號Se三者控制著功率半導體開關的導通時間。另外,回授控制電壓透過頻率控制電路也同時控制功率半導體開關的操作頻率,其VFPCM控制的實際變化頻率特性如圖8所示;當回授控制電壓隨著負載狀況減小時,功率半導體開關操作頻率也隨之減小。


圖9顯示了在連續導通模式下,VFPCM控制的返馳式轉換器時域波形。如圖所示,控制器內的偏置電流IA及ITon對電容器CTon進行充電,使得電容器上電壓VTon呈線性增加。當電壓VTon等於控制器內的訊號電壓Vth時,功率半導體開關則會開始導通。

由於ITon與回授控制電壓VC關係成正比,因此VC可以直接透過此電流訊號直接控制操作頻率。由於回授控制電壓準位等於開關上的感應峰值電流,因此它與轉換器輸出電流亦成正比。當輸出電流減小時,偏置電流ITon和回授控制電壓VC也同時減小,藉此降低功率半導體開關操作頻率,以減少功率半導體開關的切換損耗,並提高轉換器輕負載效率。
(本文作者陳景然為台大電機系副教授;鄭景翔為台大電機系博士生)
參考文獻
Universal Serial Bus, "USB power delivery-1.0 introduction," Available: http://www.usb.org/developers/docs/
F. He, "USB port and power delivery: an overview of USB port interoperabiliy," in Proc. IEEE ISPCE, 2015, pp. 1-5.
Universal Serial Bus, "USB battery charging 1.2 compliance plan recision 1.0," Available: http://www.usb.org/developers/docs/devclass_docs/USB_Battery_Charging_1.2.pdf
R. V. Roy, " Introduction to Richtek USB Type-C Power Delivery Solutions," Available: http://www.richtek.com/zh-TW/
Texas Instruments, “8-Pin Quasi-Resonant Flyback Green-Mode Controller, UCC28600 datasheet,” Available: http://www.ti.com/
ON Semiconductor, “Quasi-Resonant FlybackController, High Frequency, NCP1342 datasheet,” ON Semiconductor document. (2014). [Online]. Available: http:// www.onsemi.com/
Monolithic Power Systems, Inc. Offline, “Primary-Side Regulator with CC/CV Control and a 700V FET, MP020-5 datasheet,” MPS document. (2019). [Online]. Available: http://www. monolithicpower.com/
Texas Instruments,” High-Efficiency Off-Line CV and CC Flyback Controller with Primary-Side Regulation (PSR), UCC28704 datasheet,” Texas Instruments document. (2016). [Online]. Available: http://www.ti.com/
Fairchild semiconductor, "Highly integrated green-mode PWM controller, FAN6862 datasheet," Available: http://www.fairchildsemi.com/
NXP semiconductor, "Green chip SMPS control IC, TEA1733A datashee," Available: http://www.npx.com/
C. H. Cheng, C. J. Chen, and S. S. Wang, "Small-signal model of flyback converter in continuous-conduction mode with peak-current control at variable switching frequency," IEEE Trans. Power Electron., vol. 33, no. 5, pp. 4145-4156, 2018.
C. J. Chen, C. H. Cheng, P. S. Wu, and S. S. Wang, "Unified small-signal model and compensator design of flyback converter with peak-current control at variable frequency for USB power delivery," IEEE Trans. Power Electron., vol. 34, no. 1, pp. 783-793, 2019.
C. H. Cheng, C. J. Chen and S. S. Wang, “An adaptive variable-frequency control with constant crossover frequency achieving fast transient response for wide-operation-range flyback converter,” IEEE Trans. on Power Electron., vol. 34, no. 6, pp. 5537-5548, June 2019.
C. H. Cheng, C. J. Chen and S. S. Wang, “A brief discussion of two stability improvement meth-ods for wide-operation-range flyback converter with peak-current-mode control at variable frequency,” IEEE Transactions on Industrial application, vol. 55, no. 2, pp. 1667-1676, March-April 2019.
C. H. Cheng, C. J. Chen and S. S. Wang, " An overview of stability improvement method for wide- operation-range flyback converter with variable frequency peak-current-mode control,"in Proc. 2018 International Power Electron. Conf. (IPEC- Niigata 2018 – ECCE Asia), Niigata, 2018, pp. 2086-2091.