市面上的手機琳瑯滿目,使用不同的充電及連接器,當外出工作或遊玩時忽然沒電,極不易找到可供使用的相同充電器。若有一個小電路可將市面上常用的0.9~1.5伏特鎳氫(Ni-MH)、鎳鎘(Ni-Cd)充電電池,以及3.0~4.2伏特鋰(Li-ion)充電電池轉為手機所需電能,即方便許多。
因此,筆者設計一個電池充電(Battery Charge)小電路,可作為手機應急充電路,當中的連接器,則採用目前市面上電子產品最常使用的通用序列匯流排(USB)連接頭。
兩顆IC打造應急充電路
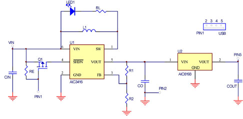
如圖1所示,應急充電路包含兩顆IC,一顆為AIC3416,主要功能在於提升電壓,以對手機內部電池提供一個標準的充電電壓;另一顆則為AIC6193,主要提供USB連接頭一個完整的電源保護與隔離。當USB連接頭插入手機連接器中,Pin 1被拉到電源Low的位準,作為開關使用的Q1 MOS與RE電阻,會告訴AIC3416開始將電池電壓升壓成系統所需的電壓。同理當USB連接頭拔出手機連接器,Q1 MOS及RE電阻的開關停止導通,AIC3416內部Shdn Pin會自動拉回電源Low的位準,停止供應輸出電源。電路在此採用一顆輸入電壓3.0~4.2伏特的鋰電池系統,以及兩顆輸入電壓1.8~3.0伏特的鎳氫與鎳鎘電池系統,輸出電源採用USB連接頭最常使用的電源5.0伏特,其輸出電壓的調整請參考公式1。
![]() |
| 圖1 畫素中的光傳播和光電轉化簡單圖解 |
公式1
![]() |
其中1.2伏特為IC內部參考電壓(Reference Voltage),利用R1及R2的分壓可得到系統所需要的輸出電壓。至於系統電池所需的最大輸出電流請參考公式2。
公式2
![]() |
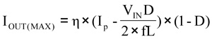
公式中的η即為評估效率,詳細的計算方式之後會再說明,在此採用實際量測的效率約90%;IP即為IC內部鋒值電流限制值(Peak Current Limit),其中AIC34XX系列產品有AIC3413、AIC3415與AIC3416升壓IC三種可供選擇,其內部鋒值電流限制值分別為900毫安培、1,300毫安培及1,600毫安培;VIN即為輸入電壓,在此能使用單一顆鋰電池系統或採用兩顆鎳氫、鎳鎘電池系統,其電壓分別為3.0~4.2伏特與1.8~3.0伏特;D為開關的工作週期(Duty Cycle),其值可利用(VOUT-VIN)/VOUT求得;而f為切換穩壓器的工作頻率,在此AIC34XX系列產品全部採用1.2MHz工作;最後L為應用電路上的電感值,在此採用IC Datasheet應用電路上的4.7微亨(μH)的電感。
利用上式及其條件,可求得以下列表,其中分別採用單一顆鋰電池、兩顆鎳氫、鎳鎘電池對AIC34XX系列產品計算,求得的輸出電流情形。
表1有助快速選擇所需的升壓穩壓器,至於以上提到的評估效率(Estimated Efficiency)須考慮到整個升壓電路上各個元件的功率損耗(Power Loss),將其等效後可得到公式3。
![]() |
公式3
![]() |
公式中的功率比為D,至於D’也可寫為1-D來表示;而VD為二極體順向導通電壓(Forward Voltage);至於RI即為電感的DCR值;而RDS(ON)為MOS導通時,介於汲極與源極間的電阻;RD為二極體導通電阻,在此,AIC34XX為同步升壓穩壓器,則RD採用微功率高邊金屬氧化半導體(High Side MOS)的RDS(ON)取代。從公式中可發現,影響升壓穩壓器效率的最主要因素,為導通元件上的寄生電阻值,但因High Side MOS及Low Side MOS已包含在AIC34XX同步升壓IC中,無法從外部應用電路中設計,所以筆者在此先忽略IC內部MOS的RDS(ON),以及二極體的RD與VD後求得公式4。
公式4
![]() |
公式中的RI即為應用電路上電感的DCR值,至於RL即為應用電路上負載電阻;而D’也可寫成1-D來表示。
公式4是將二極體順向導通電壓VD,MOS導通電阻RDS(ON),二極體上導通電阻RD與其他輸出入電容的寄生電感電阻忽略,所求的精簡公式,比實際效率分析要來得簡單,也毋須考慮到多個元件的寄生效應。
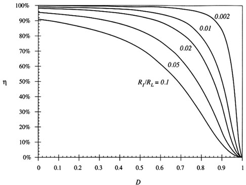
最後將此精簡公式放入MATLAB軟體模擬,可得到效率對開關工作週期的關係曲線(圖2)。
![]() |
| 圖2 帶有光導管的FSI畫素陣列能夠減少光散射,使光功率集中在光電二極體的區域。 |
由這個特性曲線可知,若以輸入電源3伏特轉換至輸出電源5伏特,開關的工作週期D=(VOUT-VIN)/VOUT=0.4,此時如將電感的DCR值由0.1歐姆(Ω)降為0.05Ω,且負載電阻固定下,整體效率會由80%上升至90%。
由此可知,電感的DCR值對升壓穩壓器在高責任週期下的重要性。另外同樣將升壓穩壓器等效電路化簡,忽略IC內部MOS的導通電阻RDS(ON),二極體順向導通電壓VD,二極體上導通電阻RD,可得到下列關係式5。
公式5
![]() |
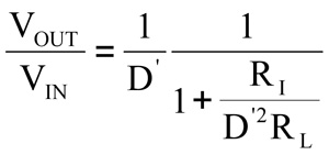
公式中RI、RL同樣分別為電感的DCR值與負載電阻值,D’同樣也可寫為1-D。當然公式5也是將二極體順向導通電壓VD,MOS導通電阻RDS(ON),二極體上導通電阻RD及其他輸出入電容的寄生電感電阻忽略,所求得的精簡公式。再一次將此精簡公式放入MATLAB軟體模擬,可得到輸出入電壓對工作週期的關係曲線(圖3)。
![]() |
| 圖3 30 lux照度下,八百萬畫素、1.4微米畫素尺寸FSI感測器產生的影像。 |
由這個特性曲線可知,同樣以輸入電源3伏特轉換至輸出電源5伏特,開關工作週期D=(VOUT-VIN)/VOUT=0.4的情形,此時如將電感的DCR值由0.1Ω降為0.05Ω,且負載電阻固定下,能使輸出對輸入的轉壓由原先的1.25倍提升為1.4倍,工作週期越大,其輸出對輸入的轉壓比提升越多,由此可知,電感的DCR值對輸出與輸入的轉壓影響很大,所以在應用電路的設計上,應好好選擇一個較小DCR值的電感,以提高手機應急充的整體效率。
先擺大電流迴路元件 以利最短距離布線
將手機應急充實際製作如圖4、表2,量測其電路特性。
![]() |
| 圖4 BSI畫素的簡單圖解 |
在製作這個印刷電路板(PCB)電路設計技巧上,要將大電流(High Di/Dt)迴路的元件先擺上,以利大電流迴路做最短距離的布線,同時布線要寬,以提升類比式升壓穩壓電路的效率。
至於接地面的多個導孔並聯,可有效降低PCB銅板上的電感與電阻性,而使整個接地面(Ground)具有完整性。
另外筆者在PCB電路上預留的D1二極體,主要是為了避免升壓穩壓器於失效時間(Dead Time)內電感電流由入High Side MOS的Body Diode流入輸出端,而讓其經由順向導通電壓較小的蕭特基二極體(Schottky Diode)流入輸出端,如此得以幫助手機應急充效率提升1~2%;預留的電容RS與CS可作為電路的緩衝器(Snubber),有效降低開關轉換時的突波(Spike)電壓。
系統並非一定需要這幾個元件,所以沒有將此放置列表2中。
![]() |
手機應急充系統架設完成後,開始測試,主要測試USB瞬間拔插,以及系統整體穩定性。以下為進行USB連接器插入瞬間的測試,採用常使用的單一顆鎳氫、鎳鎘電池(1.2伏特)輸入電壓與鋰電池(3.6伏特)輸入電壓,USB連接器輸出電壓5伏特的情形。
圖5為示波器上所顯示的波形,圖右為負載電流75毫安培及一顆鎳氫、鎳鎘電池(1.2伏特)輸入的情形,對整個升壓穩壓電路為相對輕載,輸出波形與開關波形工作正常,而電感電流的瞬間(Inrush)電流也壓在1安培以下。圖左為負載電流600毫安培及一顆鋰電池(3.6伏特)輸入的情形,對整個升壓穩壓電路為相對重載情形,輸出波形與開關波形工作正常,而電感電流也非常漂亮。
至於測試為何選定輸出電壓5伏特,原因在於USB連接器大多採用此種電源,而數位系統使用上也經常使用輸出電壓5伏特的情形。筆者也針對3.6伏特、2.4伏特與1.2伏特等不同的輸入電源,以及其他數位電路常用的輸出電壓3.3伏特進行測試,測試結果也是頗令人滿意。
第二項測試採用單一顆鎳氫、鎳鎘電池(1.2伏特)與兩顆鎳氫、鎳鎘電池(2.4伏特)輸入,以及USB連接器常使用的輸入電源電壓5伏特當輸出,進行穩定度(Stability)與漣波(Ripple)的測試。
圖6為示波器上所顯示的波形,圖左為單一顆鎳氫、鎳鎘電池(1.2伏特)負載電流150毫安培的情形,其漣波電壓83毫伏特;圖右為兩顆鎳氫、鎳鎘電池(2.4伏特)負載電流400毫安培的情形,其漣波電壓84毫伏特,其漣波電壓並不太會隨著輸入電壓加大而變大,反而對於負載電流較為敏感,容易受到不同抽載情形而改變。
以上漣波電壓為AIC3416升壓穩壓器輸出的的量測結果,再經由後面一級AIC6193的USB開關作為保護,將整個電源系統完整、安全的送到輸出的USB連接器,使手機連接器快速、簡單的獲得一組穩定的輸入電壓,讓沒有電的手機又可開始工作。
此外AIC6193也提供其他電源保護,例如短路保護(Short Circuit Protection)、溫度保護(Thermal Protection)及過電流保護(Current Limit Protection)等。上述提到的種種電源保護,都將有效地提供手機應急充幫助,免除各類的電源充電問題。










