自動調整光照度 車燈控制系統提升行車安全
目前大眾經常使用的車燈,多數沒有自動亮度調整與切換功能,因此本文提出結合光源調整機構與自動控制概念的車燈光源系統。
此系統係用數顆單晶片組成分散式控制系統,其控制晶片分別檢測行車安全距離與自動調整行車光源投影,藉由亮度感測器檢測周圍環境光源亮度值。當周圍亮度足夠,控制系統將會調整馬達使發光二極體(LED)發光源至透鏡焦點形成高亮度的投影;當周圍亮度不足,馬達反向調整使LED發光源和透鏡距離縮小,投射出的LED光束角度呈較寬廣的投射面積,有效讓夜間使用交通具的駕駛快速掌握行駛路況。此外,本系統後方還設置距離檢測器,可以提醒駕駛後方的車距,以提升夜間駕駛安全。
LED將成未來主要道路照明設備
汽機車、電動車或自行車已是現在生活機動性能較高的交通工具,此種工具容易因警示不良發生交通意外事故。在部分先進的國家倡導晝夜都必須要開啟車燈,其目的是為提醒其他用路人的注意,確保在道路安全行駛。目前,學界已提出不少可提升行車安全之車用照明系統,以下逐一列點敘述。
.車大燈自動感應點燈系統
該系統利用光感測器與溫濕度感測器判定晝夜、下雨或起霧,自動開啟車大燈功能。一般道路交通工具使用的大燈多數為利用繼電器控制反光片調整車燈光源遠近,此種固定方式容易因燈座裝置不當,無法確實的照射路面,光源整體投射角度偏高使對向來車產生眩光影響交通安全。
.主動式頭燈控制系統
該系統包含自動轉向與水平調整,其自行設計燈座以編碼器(Encoder)偵測方向盤轉角、微動開關及步進馬達達到頭燈自動轉向控制,該研究透過感測器設備與馬達驅動,建立主動式頭燈控制系統。
.適路性汽車頭燈轉向系統
為讓駕駛者能事先看清楚前方的道路情況,該研究設計使用車頭旋轉再推算出頭燈所應投射的角度,而水平調整使用超音波感測器偵測前後路高,以達到頭燈自動水平調整的功能。
近年來車燈除了功能性、實用性之外,美觀、造型亦成為產品設計之需求,車燈產業也顯示了此種現象。由於功率型發光二極體生產製造技術進步、發光強度提升,且因為其具備體積小、重量輕、省電、壽命長、發熱度低、反應速度快及抗震性能好等優點而聲勢看漲。
LED照明未來將會是道路交通的主要照明設備,其常見的照明方式多數為鎖緊固定於車頭或車架,且不具有自動調整光源的明亮度與遠近燈切換功能,此種固定方式容易因使用者裝置不當而影響其他道路使用者,且在有明亮的路燈下照明時,LED所投射的光源因無法自動調整明亮度與燈光遠近的切換,導致LED光源容易被路燈的光亮掩蓋,讓行駛中的車輛無法明確掌握自行車的行車方向。若在高速行駛下的車輛沒有遠近燈之切換功能,車輛駕駛對遠方的路況亦不能清楚了解。由此可證實切換照明設備對於夜間車輛駕駛是不可或缺的設備之一。
車燈光源系統簡介
由於車輛駕駛在交通道路上行駛速度不一,所需要的安全視野也會跟著改變,為提升駕駛行駛的安全性。本文提出一項分散式控制系統,每顆晶片僅做出輸入訊號的相對應結果(圖1),以減少運算時間。本系統分別使用亮度感測器、速度感測器、距離感測器。此系統可隨著車輛的移動與四周環境光亮度的改變,遠近燈切換可藉由伺服馬達角度精密變換,達到自動多段的角度調整車燈光源傾斜角度和馬達帶動螺桿調整透鏡與LED光源的距離,改變LED投射出的光束角度,達到自動切換遠近燈與光照的明亮度調整。
![]() |
| 圖1 分散式控制系統設計架構圖 |
本控制系統以多塊模組組合而成,分別有晶片控制模組、環境亮度光源感測模組、馬達控制電路模組與車速速度感測器模組,並以C語言程式編撰系統。
主控制系統設計
主控制系統設計
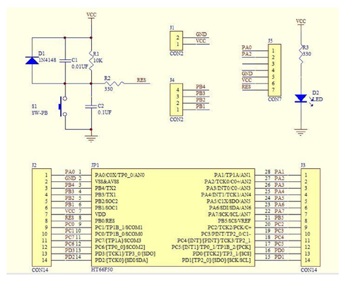
本系統利用數個Holtek HT66F50控制晶片(圖2)搭配自製設計硬體電路,每組硬體電路皆有專屬的功能,以減少系統分散運算時間。其中控制晶片將與各感測模組輸出的狀態連接,轉換成數位訊號,再進行比較、計時、計數等功能推算出車輛行駛的變化,做出相對應的安全預警功能。
![]() |
| 圖2 控制晶片硬體電路 |
環境亮度感測模組
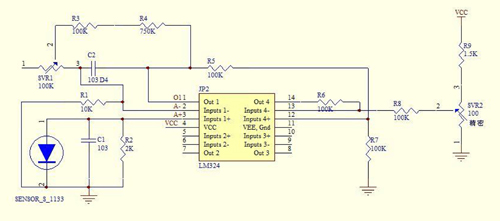
此模組係由光照度感測器與運算(OP)放大器積體電路(IC)組成硬體環境亮度感測模組,將感測到的光照度轉換成類比電壓訊號成線性校正(圖3)。光照度感測轉換出的類比電壓值,可接至主控制晶片類比數位(AD)轉換功能區塊。
![]() |
| 圖3 亮度感測電路 |
馬達驅動控制模組
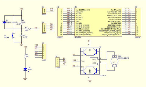
本系統所使用直流(DC)馬達配合可變電阻製作馬達旋轉圈數訊號回饋與多軸伺服馬達(Radio Control Servo Motor),其程式流程(圖4),運用控制晶片的數位輸入/輸出(I/O)接腳控制橋式電路IC–TA7257控制正反轉向調整焦距(圖5),亦使用伺服馬達讀取脈衝寬度調變(PWM)工作週期調整旋轉角度達精確且多段的變換。
![]() |
| 圖4 DC直流馬達控制流程圖 |
![]() |
| 圖5 DC直流馬達控制電路 |
機構設計
本系統係以SolidWorks三維(3D)模擬規畫設計反光燈筒與零件組合成實體機構,應用反光元件與透鏡之特性,移動LED與透鏡之距離,幫助LED所投射出之光源增強亮度與變焦,並使用多軸伺服馬達精確多段的定位調整遠近燈光,以及設計一機構調整LED與透鏡之距離,改變光束角度與遠近燈光,使駕駛可以明確掌握行車安全。
由於車輛行駛速度不一,為提升夜間交通行駛中安全性,本系統整合機構與控制技術,建置自動安全預警系統,在車後方應用超音波感測器檢測後方車距,若後方車距離接近低於定值,系統將給予警告;在車前方設有一光照機構,馬達帶動螺桿調整LED光源焦距、伺服馬達精確的調整機構旋轉。
本系統將可自動調整傾斜角度切換燈光源投射距離,並用光源感測器檢測四周環境光源的光照度,調整光束角度放大或聚焦。在無光照之空間實驗量測得知,此系統可以提供最適當夜間照明的投射距離與足夠的LED光照度。




